老挝资讯网laoinfo.net

返回
政策法规
老挝总理关于组织实施外汇管理的10号令 中文版与老文版

发布时间:2026-04-02 13:29:42

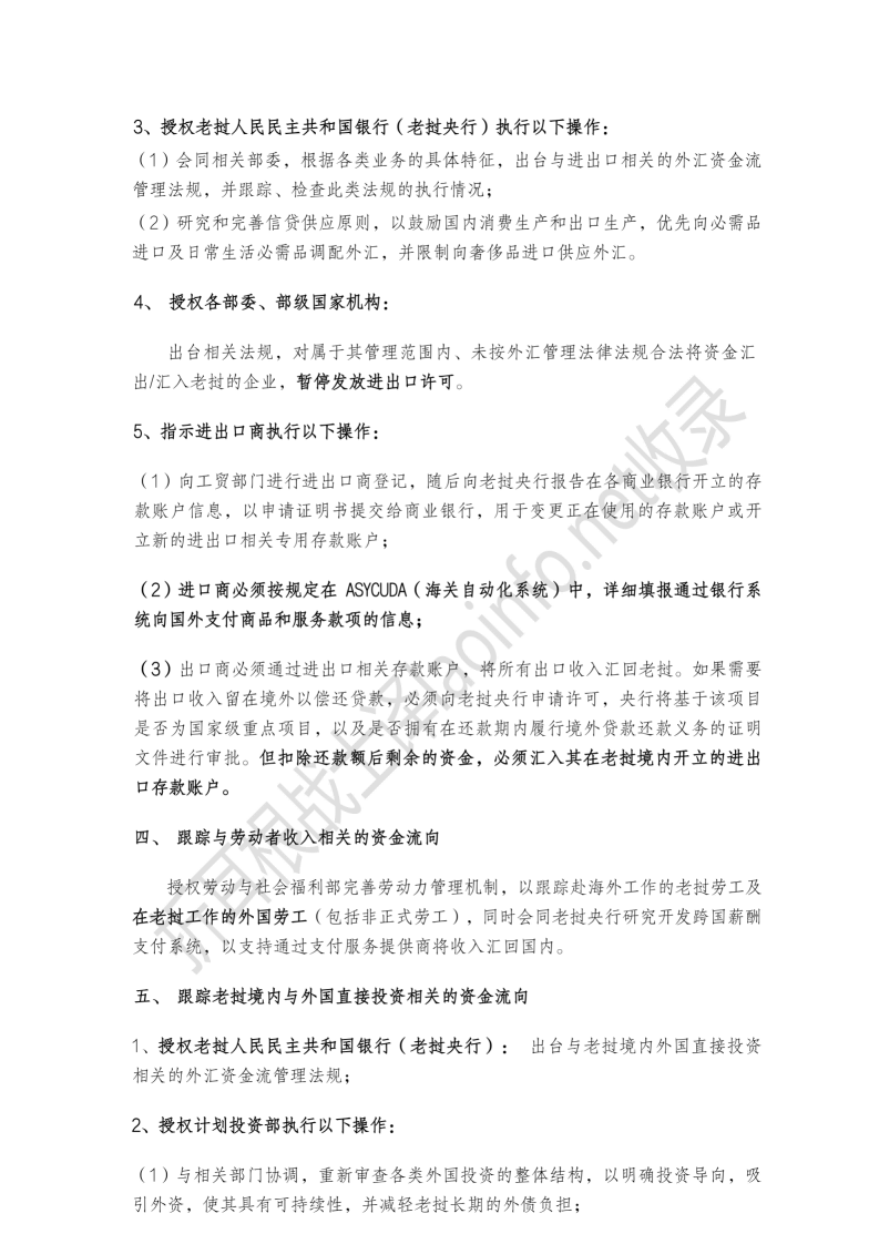
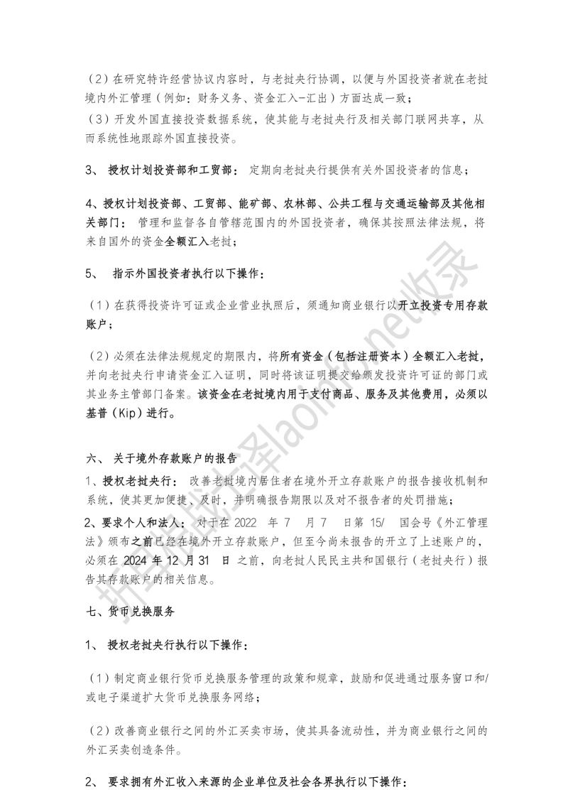
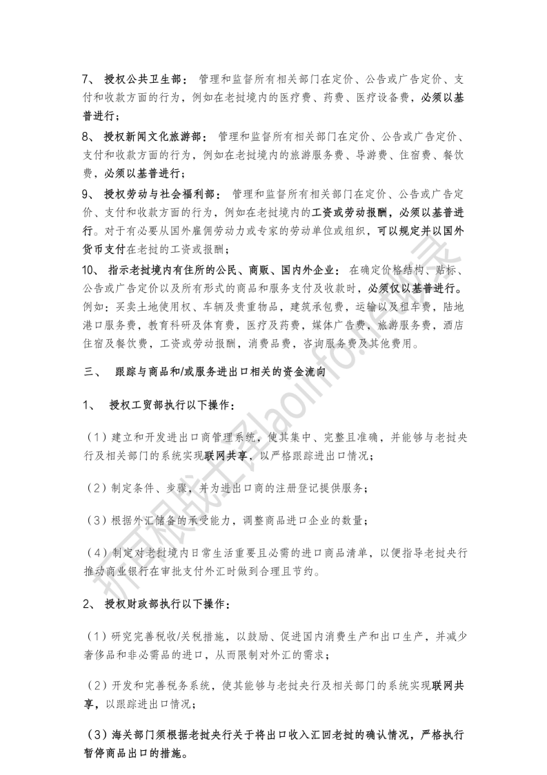
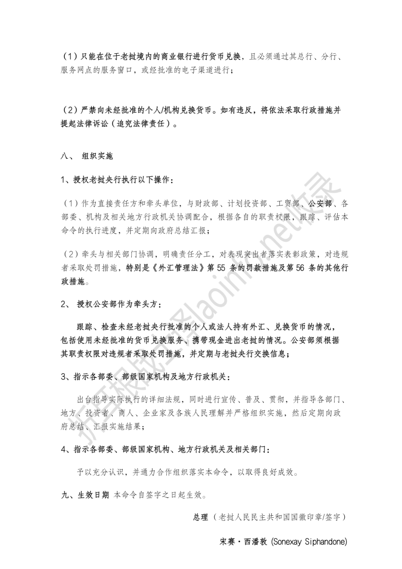
中文版

6596395740a8fe79a898537f07d3864a.png27b34f19e38ee0474808b78eb8247d37.png0afa615f1309270ee4486416b674e909.png56621f24cf4e31445847e934c3bd2280.pngdec928bc91c2edf879bde62ed6bcbe12.png20bc73d68dbe1716d90eac8c49f2b06f.png

老文版

e40fbbc730b36d6cb37827a0e29e2d22.png4379d8b770731bd8dea576282f438a44.png797be59b5c5c791e763af2db2728c62f.png7fc37ca620347bb2325ff25a91caef20.pngc66aef4173119b3800b2f3d2bd6485a8.png72c985da944995e66a05713240947182.png6e5521c168e21f63cfd65964633f7b4f.png

留言
联系我们
关注公众号
在线留言